首页  威廉概况  师资队伍  党建工作  教学工作  威廉希尔  职工之家  下载中心 

教学动态

当前位置: 首页>>教学工作>>教学动态>>正文
williamhill英国2023年“实验室安全文化宣传月”活动方案
2023-09-26 17:33  

按照《William威廉英国2023年“实验室安全文化宣传月”活动方案》的要求,为切实加强williamhill英国实验教学中心安全管理,结合工作实际,经党政联席会研究决定,本次活动安排如下:

一、成立领导小组

组长:胡蕾 李万军

成员:张荷丽 林大志 马志伟 耿广威 赵治杰

二、活动主题

提升实验技防能力 保障师生健康安全

三、活动时间

2023年9月24日—10月30日

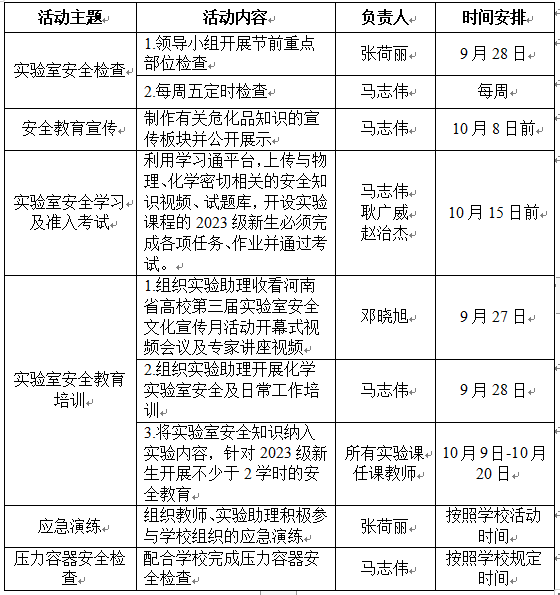
四、活动具体安排

、活动要求

1.实验教学与管理中心要以此次“实验室安全文化宣传月”活动为契机,进一步加强实验室安全宣传教育,强化实验室安全管理,营造安全稳定的育人环境。

2.各负责人要按照本方案的时间节点和内容要求,合理安排各项活动,高质量完成各项工作,并存留文字、影像等各种资料。

3.活动结束后,实验教学与管理中心要及时进行活动月总结,并做好活动过程材料的归档工作。

williamhill英国

2023年9月26日

打印    收藏
上一条:williamhill英国开展节前实验室安全大检查
下一条:williamhill英国组织召开期初实验室工作会议
关闭窗口

 学校地址:(龙子湖校区)郑州市郑东新区龙子湖北路6号 (英才校区)郑州市惠济区英才街146号 (北林校区)郑州市金水区北林路16号
Copyright 威廉希尔(williamhill·英国)中文官网-Official website 版权所有 备案审核:豫ICP备15026586 电话:0371-63516252  信箱:lixuebu@hnuahe.edu.cn